国家反诈中心发布2023版《防范电信网络诈骗宣传手册》

时间: 2023-09-14 16:48 来源:

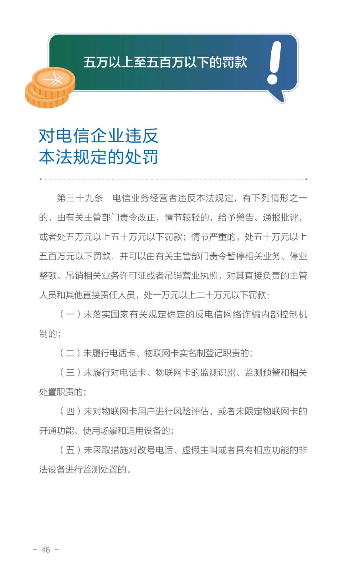
 为进一步扩大反诈宣传覆盖面,提高广大群众防骗意识,国家反诈中心制作2023版《防范电信网络诈骗宣传手册》,向广大人民群众介绍了“电信网络诈骗中的十大高发类案”、“防范电信网络诈骗七大反诈利器”及《中华人民共和国反电信网络诈骗法》等重要内容,揭批了诈骗犯罪手法、解析了典型案例、宣贯了法律法规,同时进行了防骗提示。下一步,将以《防范电信网络诈骗宣传手册》为载体,通过新闻宣传报道、新媒体平台、组织线下宣传活动等方式向全社会开展广泛的反诈防范宣传。

图片 

图片

 图片

 图片

 图片

 图片

 图片

 图片

 图片

 图片

 图片

 图片

 图片

 图片

 图片

 图片

 图片

 图片

 图片

 图片

 图片

 图片

 图片

 图片

 图片

 图片

 图片

 图片

 图片

 图片

 图片

 图片

 图片

 图片

 图片

 图片

 图片

 图片

 图片

 图片

 图片

 图片

 图片

 图片

 图片

 图片

 图片

 图片

 图片

 图片

 图片

 图片

 图片